回基金會首頁

|
|
無標題文件
最新訊息
【宗旨】
財團法人宋作楠先生紀念教育基金會為推動及鼓勵國內會計、審計、財務、稅務、資訊,管理及相關知識的研究發展,自民國八十五年起設立「碩士論文獎」以來,累積歷年獲獎之論文已多達119篇。
在邁向新世紀之際,財團法人宋作楠先生紀念教育基金會希望透過此一獎項...<詳全文>
|
誠信經營與CSR 企業成功基石
2015-12-23/經濟日報/A15/研討會專題/項家麟
http://goo.gl/kL9cYj
「寧失生意,不失原則。」宋作楠先生紀念教育基金會董事長王金山引述勤業會計師事務所創辦人宋作楠名言,指出誠信經營與企業...<詳全文>
|
一、基金會沿革:
宋作楠先生於1960年創立了勤業會計師事務所,1986年為推動臺灣會計學術的研究風氣,宋作楠先生及勤業全體同仁捐助成立財團法人勤業會計研究基金會,以幫助大學會計及企管等相關學系清寒優秀學生及獎勵對會計學術及實務的研究,積極投入社會公益,不斷...<詳全文>
|
【宗旨】
財團法人宋作楠先生紀念教育基金會為推動及鼓勵國內會計、審計、財務、稅務、資訊、管理及相關等知識的研究發展,自民國八十五年特設立「碩士論文獎」以來,累積歷年獲獎之論文已多達109篇。
在邁向新世紀之際,財團法人宋作楠先生紀念教育基金會希望透過此一獎...<詳全文>
|
【宗旨】
財團法人宋作楠先生紀念教育基金會為推動及鼓勵國內會計、審計、財務、稅務、資訊,管理及相關等知識的研究發展,自民國八十五年特設立「碩士論文獎」以來,累積歷年獲獎之論文已多達109篇。
在邁向新世紀之際,財團法人宋作楠先生紀念教育基金會希望透過此一獎...<詳全文>
|
有CSR報告書企業 EPS表現更亮眼
2015-01-06/經濟日報/吳佳蓉
http://money.udn.com/storypage.php?sub_id=5641&art_id=625594
金管會副主委黃天牧指出,調查顯示,有編撰「企業社會...<詳全文>
|
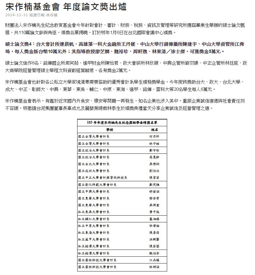
財團法人宋作楠先生紀念教育基金會今年針對會計、審計、財務、稅務、資訊及管理等研究所應屆畢業生舉辦的碩士論文甄選,共110篇論文參與角逐,得獎名單揭曉,訂於明年1月6日在台北國際會議中心頒獎。
碩士論文獎4:台大會計所連晨帆、高雄第一科大金融所王丹薐、中...<詳全文>
|
有鑑於近年來國內外食安、環安、諸多問題一再發生,甚至不少知名企業也涉入,除了令人錯愕,也不禁讓人懷疑:「企業誠信與良心到那裡去了?」,莫非已是「利益擺中間,誠信倫理放兩旁?」不少專家學者呼籲要修法,對不肖業者嚴懲重罰,然而根本之道,重振企業誠信道德與社會責任實...<詳全文>
|
一、基金會沿革:
宋作楠先生於1960年創立了勤業會計師事務所,1986年為推動臺灣會計學術的研究風氣,宋作楠先生及勤業全體同仁捐助成立財團法人勤業會計研究基金會,以幫助大學會計及企管等相關學系清寒優秀學生及獎勵對會計學術及實務的研究,積極投入社會公益,不斷...<詳全文>
|
【宗旨】
財團法人宋作楠先生紀念教育基金會為推動及鼓勵國內會計、審計、財務、稅務、資訊,管理及相關等知識的研究發展,自民國八十五年特設立「碩士論文獎」以來,累積歷年獲獎之論文已多達99篇。
在邁向新世紀之際,財團法人宋作楠先生紀念教育基金會希望透過此一...<詳全文>
|
|
|
|
© 2026 財團法人宋作楠先生紀念教育基金會 版權所有
統一編號:01268096 11073台北市信義區松仁路100號7樓
連絡電話:(02)2725-9988 連絡信箱:
service@tnsfoundation.com.tw
推薦最佳解析度:1024*768 瀏覽器: Google chrome、IE 8.0以上